2021年度以降、東京都は「既存非住宅建築物省エネ改修促進事業」を通じて、既存建築物の省エネ改修を支援しています。
制度を利用することで、省エネ改修にかかった費用の一部に対して補助金を受けられます。
補助金により自己負担を減らしながら省エネ性能を高められるため、老朽化した設備の更新を先送りしていた企業でも、省エネ改修を前向きに検討する動きが増えています。
また、申請には図面や仕様書の整理、省エネ計算といった専門的な対応が求められるため、設計事務所への相談や依頼が発生するケースも増えることが予想されます。
一方で、既存非住宅建築物省エネ改修促進事業には、対象用途や床面積、改修区分、申請タイミングなどの条件が設けられており、採択件数には予算による上限もあります。
募集期間や枠を逃すと補助を受けられない可能性があるため、必要書類や申請手順を把握しておくことが大切です。
東京都既存非住宅省エネ改修促進事業とは?
東京都既存非住宅省エネ改修促進事業とは?
東京都既存非住宅省エネ改修促進事業とは?
東京都既存非住宅省エネ改修促進事業とは?
東京都既存非住宅省エネ改修促進事業の目的は、中小企業などが所有・使用する既存非住宅建築物の省エネ改修を後押しすることです。
東京都では、2030年までに温室効果ガス排出量を2000年比で50%削減する「カーボンハーフ」の達成を掲げていますが、実現には新築建築物だけでなく、既存建築物の省エネ性能向上が不可欠です。
しかし、建築物省エネ法では既存建築物に省エネ改修の義務がなく、改修費の捻出の難しさから、多くの事業者が改修を先送りにしていました。この状況が続けば、東京都全体の排出削減計画に遅れが生じかねません。
そこで、東京都では、既存非住宅建築物省エネ改修促進事業によって、改修費の一部を補助し、企業やオーナーが省エネ改修に取り組みやすい環境を整えています。
東京都では、2030年までに温室効果ガス排出量を2000年比で50%削減する「カーボンハーフ」の達成を掲げていますが、実現には新築建築物だけでなく、既存建築物の省エネ性能向上が不可欠です。
しかし、建築物省エネ法では既存建築物に省エネ改修の義務がなく、改修費の捻出の難しさから、多くの事業者が改修を先送りにしていました。この状況が続けば、東京都全体の排出削減計画に遅れが生じかねません。
そこで、東京都では、既存非住宅建築物省エネ改修促進事業によって、改修費の一部を補助し、企業やオーナーが省エネ改修に取り組みやすい環境を整えています。
― 補助対象者と建築物の条件
― 補助対象者と建築物の条件
東京都既存非住宅省エネ改修促進事業は、対象となる事業者や建築物の用途・利用形態の前提条件が以下のように定められています。
対象となるのは東京都内の既存非住宅建築物で、オフィス・商業施設・医療福祉・教育施設など幅広い用途が含まれます。
ただし、延べ床面積や対象用途の取り扱いは、年度によって異なる場合もあるため、最新の募集要項とQ&Aを必ず確認してください。
ただし、延べ床面積や対象用途の取り扱いは、年度によって異なる場合もあるため、最新の募集要項とQ&Aを必ず確認してください。
― 補助の対象に認められる事業費用
― 補助の対象に認められる事業費用
東京都既存非住宅省エネ改修促進事業の対象となる事業費用は、以下のとおりです。
東京都既存非住宅省エネ改修促進事業の対象は、要綱第7条に定める省エネ診断・省エネ化計画・省エネ改修工事に必要な経費に限定されます。
また、補助の対象となる経費の発生期間は「交付決定の日から」です。それ以前の支出は原則として補助対象外となります。
そのため、東京都既存非住宅省エネ改修促進事業の申請前は、契約・発注を伴わない見積の取得や申請書の作成など、準備行為の範囲にとどめておきましょう。
― 補助金額と算定方法
― 補助金額と算定方法
次の表は、本事業で交付される補助金額の算定ルールをまとめたものです。
補助額は、対象経費に補助率を掛けて見込み額を算出し、その金額と「上限単価×面積」で求める上限額を比較して、小さいほうを採用します。
上限額を求める際の面積は、全体改修なら建物全体の床面積、部分改修なら改修部分の床面積を使います。上限単価は達成する性能水準で変わり、省エネ基準相当は5,600円/㎡、ZEB水準相当は9,600円/㎡です。例えば、延床3,000㎡の建物を全体改修してZEB水準を達成する場合、上限額は9,600円×3,000㎡=2,880万円となります。
なお、「省エネ診断」と「省エネ化のための計画の策定」に上限額は設定されていません。省エネ診断費が300万円なら、300万円×2/3=200万円が補助見込み額になります。
上限額を求める際の面積は、全体改修なら建物全体の床面積、部分改修なら改修部分の床面積を使います。上限単価は達成する性能水準で変わり、省エネ基準相当は5,600円/㎡、ZEB水準相当は9,600円/㎡です。例えば、延床3,000㎡の建物を全体改修してZEB水準を達成する場合、上限額は9,600円×3,000㎡=2,880万円となります。
なお、「省エネ診断」と「省エネ化のための計画の策定」に上限額は設定されていません。省エネ診断費が300万円なら、300万円×2/3=200万円が補助見込み額になります。
東京都既存非住宅省エネ改修促進事業で対象となる工事内容
東京都既存非住宅省エネ改修促進事業で対象となる工事内容
東京都既存非住宅省エネ改修促進事業で
対象となる工事内容
対象となる工事内容
東京都既存非住宅省エネ改修促進事業で対象となる工事内容
東京都既存非住宅省エネ改修促進事業では、既存建物の断熱化(外皮)と設備の高効率化が補助対象です。具体的な工事内容は以下のとおりです。
対象となるのは、省エネ性能が省エネ基準相当又はZEB水準相当まで向上する工事です。「単に設備を更新するだけ」では補助対象にはなりません。
また、申請する場合、改修前後で一次エネルギー消費量を削減できるかを、図面や設備仕様をもとに数値で示す必要があり、対象範囲や評価方法を誤ると補助金対象から外れてしまう可能性があります。
設計段階での適切な計画と算定が不可欠になるため、補助を受けるために押さえておくべきポイントや検討時の注意点について確認しておきましょう。
また、申請する場合、改修前後で一次エネルギー消費量を削減できるかを、図面や設備仕様をもとに数値で示す必要があり、対象範囲や評価方法を誤ると補助金対象から外れてしまう可能性があります。
設計段階での適切な計画と算定が不可欠になるため、補助を受けるために押さえておくべきポイントや検討時の注意点について確認しておきましょう。
― 屋根・外壁などの断熱性能向上
― 屋根・外壁などの断熱性能向上
東京都既存非住宅省エネ改修促進事業の対象となる外皮の省エネ改修工事は、次のとおりです。
外皮の省エネ改修では、補助の対象となる範囲が「合理的に区分できる改修部分」に限られます。屋根だけ・外壁だけといった部分改修でも申請は可能ですが、断熱範囲が曖昧な場合や改修効果が数値で示せない場合は対象外となることがあります。
そのため、設計段階で改修部位ごとに断熱性能や施工範囲を明確にしておくことが重要です。
また、断熱材の選定では、単価や厚みだけでなく、構造・用途・施工条件に応じた性能バランスを考慮します。
例えば、RC造のように蓄熱性が高い構造では、外貼り断熱で外壁温度を安定化させる方法が有効です。一方、S造やALCパネルのような軽量構造では、ロックウールや吹付け硬質ウレタンを使用することで、短工期で防火にも配慮した改修が可能になります。
なお、遮熱塗料や窓フィルムのみの施工は、一次エネルギー削減効果が算定できないため原則対象外です。
そのため、設計段階で改修部位ごとに断熱性能や施工範囲を明確にしておくことが重要です。
また、断熱材の選定では、単価や厚みだけでなく、構造・用途・施工条件に応じた性能バランスを考慮します。
例えば、RC造のように蓄熱性が高い構造では、外貼り断熱で外壁温度を安定化させる方法が有効です。一方、S造やALCパネルのような軽量構造では、ロックウールや吹付け硬質ウレタンを使用することで、短工期で防火にも配慮した改修が可能になります。
なお、遮熱塗料や窓フィルムのみの施工は、一次エネルギー削減効果が算定できないため原則対象外です。
― 開口部における断熱・日射遮蔽対策
― 開口部における断熱・日射遮蔽対策
窓や出入口などの開口部の省エネ改修工事も、東京都既存非住宅省エネ改修促進事業の補助対象に含まれています。具体的な工事内容は以下のとおりです。
例えば、既存の単板ガラスをLow-E複層ガラスに交換すると、開口部(窓)の熱貫流率(U値)が低下し、冬季の熱損失を抑えられます。
あわせて日射熱取得の特性も変わるため、冷暖房負荷の低減につながり、非住宅建築物の外皮性能評価(PAL*等)や一次エネルギー消費量(BEI)の改善に寄与します。
あわせて日射熱取得の特性も変わるため、冷暖房負荷の低減につながり、非住宅建築物の外皮性能評価(PAL*等)や一次エネルギー消費量(BEI)の改善に寄与します。
― 空調・換気・照明など高効率設備の導入
― 空調・換気・照明など高効率設備の導入
老朽化した空調機器・ボイラー・給湯設備・換気システム・照明器具などの更新も、東京都既存非住宅省エネ改修促進事業の補助対象に含まれます。
代表的な対象設備としては以下が挙げられます。
代表的な対象設備としては以下が挙げられます。
例えば、旧型空調機を最新型に更新すると、空調エネルギーの使用量を削減できるため、BEIの改善につながります。
申請時には、メーカーの性能カタログ・一次エネルギー削減量の算定資料を整備し、改修前後の機器効率を明確に比較できるようにしておくことが重要です。
なお、太陽光発電設備等の創エネ設備は、東京都既存非住宅省エネ改修促進事業では対象外となります。
申請時には、メーカーの性能カタログ・一次エネルギー削減量の算定資料を整備し、改修前後の機器効率を明確に比較できるようにしておくことが重要です。
なお、太陽光発電設備等の創エネ設備は、東京都既存非住宅省エネ改修促進事業では対象外となります。
東京都既存非住宅省エネ改修促進事業の申請から交付決定・受領までの流れ
東京都既存非住宅省エネ改修促進事業の申請から交付決定・受領までの流れ
東京都既存非住宅省エネ改修促進事業の
申請から交付決定・受領までの流れ
申請から交付決定・受領までの流れ
東京都既存非住宅省エネ改修促進事業の申請から交付決定・受領までの流れ
東京都既存非住宅省エネ改修促進事業の申請から補助金受領までの基本的な流れは以下のとおりです。
- 事前相談(任意)
- 交付申請
- 審査・交付決定(東京都)
- 契約・工事等実施
- 完了実績報告
- 審査・額確定(東京都)
- 請求
- 補助金支払(東京都)
※交付申請書および完了実績報告書の提出先は、公益財団法人 東京都防災・建築まちづくりセンターとなります。
東京都既存非住宅省エネ改修促進事業は、年度ごとに募集期間が設定されています。
申請のタイミングによっては募集締切に間に合わない、あるいは予算枠が埋まってしまう可能性があるため注意が必要です。
特に、省エネ診断から改修計画の策定、省エネ計算、図面作成、見積取得までには相応の期間を要するため、申請から工事完了までの全体スケジュールを見据えた計画立案を心がけましょう。
申請のタイミングによっては募集締切に間に合わない、あるいは予算枠が埋まってしまう可能性があるため注意が必要です。
特に、省エネ診断から改修計画の策定、省エネ計算、図面作成、見積取得までには相応の期間を要するため、申請から工事完了までの全体スケジュールを見据えた計画立案を心がけましょう。
― 申請スケジュールと期間の目安
― 申請スケジュールと期間の目安
東京都既存非住宅省エネ改修促進事業(令和7年度)の申請受付期間は、令和7年4月1日(火)から令和8年3月31日(火)までです。ただし、予算上限に達した場合は期間内であっても受付が終了となるため、早めの申請が推奨されます。
また、契約・事業実施は必ず交付決定通知後に行う必要があり、契約済みのものは補助対象外です。
そのため、年度内に工事完了と実績報告を終える必要がある場合は、申請準備期間、審査期間、工事期間、完了報告から補助金受領までの期間を逆算し、余裕を持った計画立案が求められます。
また、契約・事業実施は必ず交付決定通知後に行う必要があり、契約済みのものは補助対象外です。
そのため、年度内に工事完了と実績報告を終える必要がある場合は、申請準備期間、審査期間、工事期間、完了報告から補助金受領までの期間を逆算し、余裕を持った計画立案が求められます。
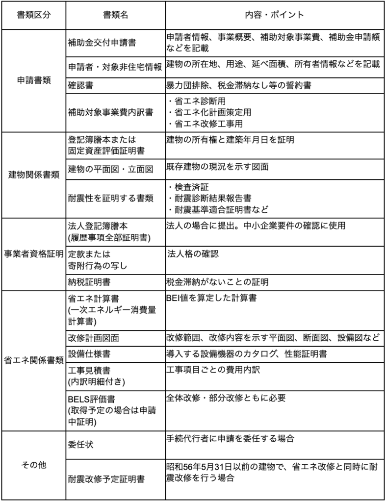
― 提出が必要となる申請書類・図面・証明書類
― 提出が必要となる申請書類・図面・証明書類
東京都既存非住宅省エネ改修促進事業の申請には、多くの図面・書類が必要になります。申請時と完了報告時で提出する書類が異なるため、あらかじめ全体像を把握しておくとスムーズです。
【交付申請時の主な提出書類】
書類作成には専門知識が必要となるため、設計事務所や省エネ計算の専門家と早期に連携することをお勧めします。
既存建築物の省エネ改修に伴う省エネ計算は当社がサポートします
既存建築物の省エネ改修に伴う省エネ計算は当社がサポートします
既存建築物の省エネ改修に伴う
省エネ計算は当社がサポートします
省エネ計算は当社がサポートします
既存建築物の省エネ改修に伴う省エネ計算は当社がサポートします
東京都既存非住宅省エネ改修促進事業の助成金を受けるには、省エネ診断から改修計画の策定、省エネ計算、BELS・ZEB認証取得まで、多くの作業が必要になります。
こうした業務は高度な専門知識と実務経験が求められるため、社内で対応できない場合は、当社にご相談ください。
上岡祐介建築設計事務所は、2014年の設立以来、1,547社・2,573物件の省エネ計算・環境性能評価をサポートしてきた実績があります。個人の設計事務所から大手ゼネコンまで、規模を問わずご依頼をいただいており、BEI算定、適合性判定、申請書類の作成、評価機関との調整まで、ワンストップで対応できる体制を整えています。
また、既存図面がない場合の現地調査から図面作成、改修内容に応じた省エネ計算まで柔軟に対応いたします。
東京都既存非住宅省エネ改修促進事業の申請手続きや省エネ計算でお困りの方は、是非お気軽にご相談ください。
こうした業務は高度な専門知識と実務経験が求められるため、社内で対応できない場合は、当社にご相談ください。
上岡祐介建築設計事務所は、2014年の設立以来、1,547社・2,573物件の省エネ計算・環境性能評価をサポートしてきた実績があります。個人の設計事務所から大手ゼネコンまで、規模を問わずご依頼をいただいており、BEI算定、適合性判定、申請書類の作成、評価機関との調整まで、ワンストップで対応できる体制を整えています。
また、既存図面がない場合の現地調査から図面作成、改修内容に応じた省エネ計算まで柔軟に対応いたします。
東京都既存非住宅省エネ改修促進事業の申請手続きや省エネ計算でお困りの方は、是非お気軽にご相談ください。
